跳到主要内容

铅酸电池充电器电路

在本DIY项目中,我将向您展示如何使用易于获取的元件制作一个简单的铅酸电池充电器电路。该电路可用于为额定容量在1Ah到7Ah范围内的可充电12V铅酸电池充电。

1. 引言

铅酸电池是目前可用的最古老的可充电电池之一。由于其与新型电池技术相比具有较低的成本(按容量计算),并且能够提供高脉冲电流(在汽车中是一个重要因素),铅酸电池仍然是几乎所有车辆的首选电池。

任何电池的主要问题是它会随着时间的推移而放电,必须重新充电,以便能够提供必要的电压和电流。

alt text

不同类型的电池有不同的充电策略,在本项目中,我将向您展示如何使用一个简单的铅酸电池充电器电路为铅酸电池充电。

警告:在进一步操作之前,我想让您知道,该电路是在特定测试条件下测试的,我们不能保证它会100%成功。请自行承担风险尝试该电路。在处理市电电压和高电位直流电时,请采取所有必要的预防措施。

2. 如何为铅酸电池充电?

要从交流电为电池充电,我们需要一个降压变压器、整流器、滤波电路和稳压器来维持恒定电压。然后,我们可以将稳压后的电压提供给电池以对其进行充电。假设你只有直流电压并且要为铅酸电池充电,我们可以通过将该直流电压提供给一个直流-直流电压调节器,并在提供给铅酸电池之前添加一些额外的电路来实现。汽车电池也是一种铅酸电池。

alt text

如上图的方框图所示,直流电压被提供给直流电压调节器。此处使用的电压调节器是7815,这是一个15V的调节器。稳压后的直流输出电压被提供给电池。此外,还有一个涓流充电模式电路,当电池充满电时,它将帮助降低电流。

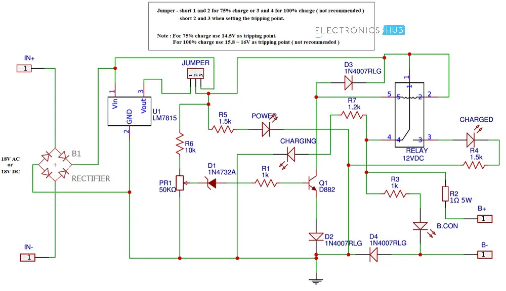
3. 电路图

铅酸电池充电器的电路图如下所示。

alt text

3.1 铅酸电池充电器电路的元件

  • 7815
  • 桥式整流器
  • 电阻:1Ω(5W)、1KΩ×2、1.2KΩ、1.5KΩ×2、10KΩ
  • 二极管:1N4007×3、1N4732A(齐纳二极管)
  • 2SD882 NPN晶体管
  • 4个LED
  • 50KΩ电位器
  • 12V继电器

3.2 元件描述

7815

7815是78XX系列线性电压调节器的一部分。你可能使用过7805和7812,它们分别产生5V和12V的稳压电压。同样,7815电压调节器产生恒定的15V稳压电压。

铅酸电池

铅酸电池是一种可充电电池,由Gaston Plante于1859年开发。铅酸电池的主要优点是它会损耗很少的能量(如果能量损耗少,它可以长时间高效工作),它可以提供高脉冲电流,并且成本非常低。

4. 校准电路

在查看工作原理之前,让我向您展示如何校准电路。为了校准电路,你需要一个可调直流电源(一个实验台电源)。将你的实验台电源的电压设置为14.5V,并将其连接到电路的CB+和CB-。

alt text

最初,将跳线设置在2和3之间进行校准。现在,缓慢旋转50KΩ电位器,直到“已充电”LED亮起。现在,断开电源连接,并将跳线连接在1和2之间。你的电路已经准备好,你所需要的只是一个18V的直流(或交流)电源。

注意:

  • 在校准中设置的14.5V被称为触发点。当触发点设置为14.5V时,电池将充电到其容量的约75%。
  • 如果你想将电池充到100%,则需要将触发点设置为≈16V,方法是移除7815调节器并直接提供18V直流电,但不推荐这样做。

5. 电路解析

  • 该电路主要由桥式整流器(如果你使用的是降压到18V的交流电源)、7815调节器、齐纳二极管、12V继电器以及一些电阻和二极管组成。
  • 直流电压连接到7815的Vin,并开始通过继电器和1Ω(5W)电阻为电池充电。
  • 当电池的充电电压达到触发点,即14.5V时,齐纳二极管开始导电,并为晶体管提供足够的基极电压。
  • 作为结果,晶体管被激活,其输出变为高电平。这个高信号将激活继电器,并将电池从电源中断开。
alt text

注意:

  • 电池应以1/10的充电电流进行充电。因此,电压调节器必须产生由电池产生的充电电流的1/10。
  • 应将散热片安装到7815调节器上,以获得更高的效率。