跳到主要内容

金属探测机器人

埋藏在地下的地雷对人们的生命安全构成威胁,并影响国家的经济。手动探测和清除这些地雷是一项危险的任务,有时甚至会导致事故。在这种情况下,机器人可以协助探测地雷。这些机器人不仅可以用于探测地雷,还可以用于探测地下存在的其他金属。本文介绍了一种使用射频(RF)技术的金属探测机器人。在深入了解这种金属探测机器人之前,可以先了解一下金属探测电路的工作原理

1. 无线金属探测机器人电路原理

该系统由发射器电路和接收器电路组成。发射器电路传输操作机器人所需的命令。接收器电路通过射频接收这些命令,并根据接收到的命令移动机器人。在接收端,金属探测器与控制器接口连接。因此,每当探测到任何金属时,机器人会在那里停下,并且蜂鸣器开始响铃。

2. 无线金属探测机器人电路图

2.1 发射器电路

alt text
金属探测机器人——发射器

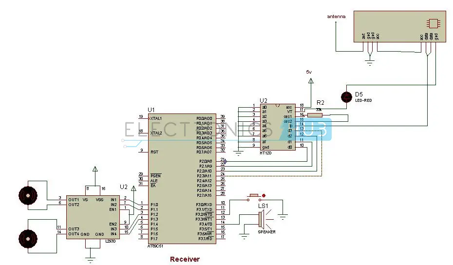
2.2 接收器电路

alt text
金属探测机器人——接收器电路

2.3 电路元件

2.3.1 硬件元件

  • AT89c51 微控制器
  • 射频编码器和解码器
  • 射频发射器和接收器对
  • 按钮
  • 蜂鸣器
  • 机器人
  • L293d
  • Rs 232 电缆

2.3.2 软件元件

  • Keil 软件
  • Flash magic
  • Proteus

3. 基于微控制器的金属探测机器人电路设计

金属探测机器人项目可以分为两个部分:1)发射器部分,2)接收器部分。

发射器部分包括射频编码器、射频发射器和按钮。这里使用的射频编码器集成电路是 HT12E。它是一个 18 引脚的集成电路。4 位二进制输入通过 AD0、AD1、AD2、AD3 引脚输入到解码器。当 TE 引脚为低电平时,启用传输。A0-A7 是用于安全传输的地址引脚。这些引脚在发射器电路中接地。4 位数据并行传输到射频发射器,然后串行传输到射频接收器。通过按钮输入到编码器。射频对的工作频率为 434 kHz。

接收器部分包括 AT89c51 微控制器、射频解码器、射频接收器、金属探测器、蜂鸣器、L293d 集成电路和机器人。

接收到的数据被送入射频解码器。这里使用的射频解码器是 HT12D。解码后的输入连接到微控制器的端口 2。四个数据引脚 D0-D3 连接到端口 P2.0-P2.3。解码后的数据被送入微控制器,微控制器控制机器人的移动。蜂鸣器连接到端口 3.4,当在其路径中探测到任何金属时,蜂鸣器会响起。

金属探测器连接到微控制器的引脚 3.2。这里用按钮代替金属探测器。金属探测器在电路中起主要作用。它内部有一个振荡器,产生通过线圈的交流电,从而产生交变磁场。当任何金属靠近线圈时,会感应磁场,因此可以使用另一个线圈检测到磁场的变化。

L293d 是一个电机驱动集成电路。该集成电路用于驱动电机。L293d 内部有 H 桥。有关该集成电路的更多信息,请参阅L293D 数据手册

4. 无线金属探测机器人电路工作原理

  • 首先使用 Flash magic 将代码烧录到微控制器中。
  • 现在打开电路的电源。
  • 现在使用发射器发送命令“1”。
  • 这个命令被传输到接收器。
  • 在接收端,接收器接收这些命令,并根据命令移动机器人。
  • 以下命令使机器人在指定方向移动:
    • 前进
    • 后退
    • 左转
    • 右转
  • 当机器人在移动过程中在其路径中探测到任何金属时,机器人会停下来并响起蜂鸣器。
  • 当从发射器发送命令时,它再次开始移动。

5. 金属探测机器人电路算法

  • 首先,将端口 2 声明为输入,因为它连接到解码后的输入。
  • 现在将端口 1 声明为输出,因为机器人的电机引脚连接到端口 1。
  • 启用外部中断。
  • 现在检查端口 2 的输入。
  • 如果接收到的值等于 1,则通过将端口值设置为 0x01 使机器人向前移动。类似地,根据输入值移动机器人。
  • 当中断发生时,将电机的输出引脚设置为低电平。这在中断服务例程(ISR)中编写。

6. 基于微控制器的金属探测机器人应用

  • 这些机器人用于探测地雷。
  • 这些机器人用于探测地下存在的矿物质。
  • 这些机器人用于探测炸弹。
  • 这些机器人可以用于建筑行业,用于定位混凝土中的钢筋。
  • 这些机器人用于机场和建筑安全,以探测武器。

6.1 电路的局限性

发射器只能在射频范围内操作机器人,大约为 30 米。