跳到主要内容

蓝牙控制电子家用电器

蓝牙控制电子家用电器是一个简单的项目,我们可以通过蓝牙技术,使用安卓设备来控制不同的电器和电子设备。

我们已经在之前的帖子中介绍过DTMF 控制家用电器系统的工作原理。对于身体残疾或老年人来说,操作传统的墙壁开关是困难的。该项目通过将所有电器集成到一个可以通过安卓设备上的安卓应用程序操作的控制单元来解决这个问题(安卓智能手机或平板电脑)。

该系统根据安卓设备传输的数据控制电气负载。用户需要在其手机或平板电脑上安装一个安卓应用程序来控制电气负载。使用这个安卓应用程序,用户可以向蓝牙模块发送命令以控制电气负载。该项目中使用的无线技术是蓝牙。它也可以被称为“蓝牙控制电子家用电器”或“基于安卓的智能家居系统”或“远程密码操作电子家用电器控制系统”。

alt text
alt text
alt text
alt text
alt text
alt text

1. 蓝牙控制电子家用电器电路原理

在本项目中,蓝牙模块与 8051 微控制器接口。该蓝牙模块使用无线通信(蓝牙技术)从安装在安卓设备上的安卓应用程序接收命令。编写到 8051 微控制器的程序通过串行通信与蓝牙模块通信以接收命令。微控制器根据从蓝牙接收到的命令自动切换电气负载。

1.1 基于安卓的智能家居系统电路方框图

alt text

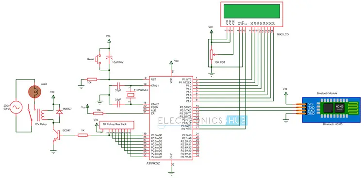
1.2 蓝牙控制电子家用电器电路图

alt text

1.3 所需元件

1.3.1 硬件需求

  • 8051 微控制器(AT89C51)
  • 8051 开发板
  • 8051 编程器(编程板)
  • 编程电缆
  • 16×2 LCD 显示屏
  • 10KΩ 电位器
  • 蓝牙模块(HC-05)
  • 4 通道继电器模块
  • 负载(如灯泡、风扇等)
  • 电源
  • 连接线
  • 如果没有 8051 开发板,则可能需要以下元件
    • 10µF 电解电容
    • 2×10KΩ 电阻(1/4 瓦)
    • 2×33pF 陶瓷电容
    • 11.0592 MHz 石英晶体
    • 按钮
    • 1KΩ×8 电阻包
  • 如果没有继电器模块,则可以使用以下元件构建 1 通道继电器电路(用于 1 个负载)
    • 5V 或 12V 继电器
    • BC547 NPN 晶体管
    • 1N4007 PN 结二极管
    • 1KΩ 电阻(1/4 瓦)

1.3.2 软件需求

  • Keil µVision IDE
  • Willar 软件
  • Proteus(用于电路图和仿真)
  • 安装在安卓设备上的安卓应用程序

2. 基于安卓的智能家居系统电路设计

本项目包括微控制器、16×2 字符型 LCD、4 通道继电器模块、负载(演示中使用灯泡)和蓝牙模块。

这里使用的是 AT89C51 微控制器。它是一个 8 位微控制器,需要 5V 直流电源。使用 7805 电源电路为微控制器提供 5V 直流电源。可以使用 9V 直流电池或 12V、1A 适配器为电路供电。

如果使用 8051 开发板,则可以忽略这些连接(电源稳压器、晶体电路和复位电路)。

在上述电路中,LCD 显示屏用于指示电气负载的状态,并用于显示从蓝牙接收到的数据(可选功能)。

这里,LCD 显示屏以 8 位模式连接到微控制器的 PORT1,即 LCD 的数据引脚连接到 PORT1。LCD 的三个控制引脚(RS、RW 和 EN)分别连接到 P3.6、GND 和 P3.7 引脚。

此外,一个 10KΩ 电位器连接到 LCD 的对比度调节引脚,用于控制显示屏的对比度。

蓝牙模块的 TX 和 RX 引脚连接到微控制器的 RXD 和 TXD 引脚(P3.0 和 P3.1)。VCC 引脚(第 40 引脚)连接到 +5V,GND 引脚(第 20 引脚)接地。

微控制器通过串行通信(UART 协议)与蓝牙模块通信。使用 9600 波特率与蓝牙通信。

如果需要更改蓝牙名称和密码,则需要使用蓝牙 AT 命令。

以下是一些蓝牙 AT 命令:

  • AT — 响应 OK。(用于测试蓝牙模块)
  • AT+RESET — 响应 OK。(用于重置模块)
  • AT+NAME? — 响应模块名称。
  • AT + NAME= < name > — 响应 OK。名称应小于或等于 20 个字符。
  • AT+PSWD? — 响应现有密码。
  • AT+PSWD=< password > — 设置模块配对密码。

电气负载(如灯和直流电机)通过 4 通道继电器模块连接到 P0.0 到 P0.3 引脚。这里,继电器用于通过小直流电压切换交流负载。NPN 晶体管用于驱动继电器。

如果使用继电器模块,则驱动继电器的晶体管和其他重要元件已经嵌入模块中。

注意:电路图仅显示了一个负载的连接。其他负载的连接也可以以类似的方式进行。

2.1 蓝牙控制电子家用电器算法

  1. 初始化 LCD 和 UART 协议。
  2. 从蓝牙模块读取数据。
  3. 在 LCD 上显示接收到的数据。
  4. 将接收到的字符串与预定义的字符串进行比较,并相应地切换电气负载。
  5. 在 LCD 上显示电气负载的状态。

3. 蓝牙控制电子家用电器电路如何工作?

  1. 使用 Keil 软件编写项目程序并创建 .hex 文件。
  2. 使用 8051 编程器和 Willar 软件将程序烧录到控制器中。
  3. 按照电路图进行连接。
  4. 在连接时,确保直流和交流电源之间没有公共连接。
  5. 使用 5V 电源电路为微控制器提供稳定的 5V 直流电源。
  6. 打开交流和直流电源。
  7. 现在继电器输出引脚上有 230V。因此,请勿触摸连接负载的引脚。
  8. 在您的安卓设备(手机或平板电脑)上安装“蓝牙控制器”应用程序。
  9. 现在将安卓设备与蓝牙模块配对。
  10. 根据 8051 程序配置蓝牙控制器应用程序。
  11. 发送数据以打开或关闭电气负载。

4. 蓝牙控制电子家用电器项目应用

  • 该项目用于从远程区域控制各种电器。
  • 使用该项目,我们可以通过一个遥控器和控制单元控制所有负载。

5. 电路的局限性

  • 在该项目中,控制单元和安卓设备之间的距离是有限的。