跳到主要内容

使用555定时器制作警灯

在本项目中,我将演示如何利用 555 定时器集成电路(IC) 和 CD4017 计数器集成电路(IC) 设计一个警灯电路。该电路通过交替闪烁 LED 来模拟警车灯光效果:红色 LED 连续闪烁三次,然后蓝色 LED 连续闪烁三次,并且这一闪烁过程会持续循环进行。

alt text

1. 引言

警灯是一种闪烁的灯光,属于紧急车辆照明的一种。你也可以在救护车、消防部门、军用车辆等类似的车辆上看到类似的闪烁灯光。它们在视觉上非常引人注目,并且通常向其他道路使用者传达其任务的紧急性。

在本项目中,我们将仅从视觉方面入手,以我们自己的方式实现警灯的效果。该电路使用555定时器和CD4017十进制计数器集成电路。在这里,555定时器以无稳态模式运行。十进制计数器4017对输入的脉冲进行计数并激活其输出,即对于第一个脉冲Q0变高,对于第二个脉冲Q1变高,依此类推,直到第10个脉冲Q0状态再次变高。

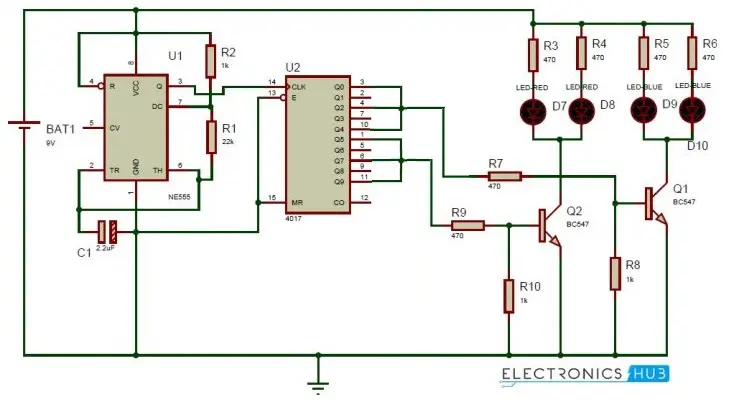
2. 555定时器警灯电路原理

在这里,555定时器通过引脚3产生连续的脉冲。通过改变电阻(R1、R2)或电容(C1)的值,可以改变这些脉冲的宽度。这些脉冲被输入到十进制计数器中。对于每一个输入的脉冲,十进制计数器的输出状态会递增。

  • 第1个脉冲 — Q0高 — 蓝色LED亮
  • 第2个脉冲 — Q1高(未连接) — 所有LED熄灭
  • 第3个脉冲 — Q2高 — 蓝色LED亮
  • 第4个脉冲 — Q3高 — 所有LED熄灭
  • 第5个脉冲 — Q4高 — 蓝色LED亮
  • 第6个脉冲 — Q5高 — 红色LED亮,蓝色LED熄灭
  • 因此,蓝色LED闪烁3次。
  • 第7个脉冲 — Q6高 — 所有LED熄灭
  • 第8个脉冲 — Q7高 — 红色LED亮
  • 第9个脉冲 — Q8高 — 所有LED熄灭
  • 第10个脉冲 — Q9高 — 红色LED亮
  • 第11个脉冲 — Q0高 — 蓝色LED亮,红色LED熄灭

因此,红色LED闪烁3次。这个过程会不断重复。

3. 使用555定时器的警灯电路图

alt text

3.1 电路元件

  • 555定时器集成电路
  • CD4017十进制计数器集成电路
  • 1KΩ电阻(1/4瓦) — 3个
  • 22KΩ电阻(1/4瓦) — 1个
  • 470欧姆电阻(1/4瓦) — 6个
  • 2.2µF电解电容(16V) — 1个
  • BC547 NPN晶体管 — 2个
  • 蓝色LED — 2个
  • 红色LED — 2个
  • 9V电池 — 1个
  • 连接导线

3.2 555定时器警灯电路设计

3.2.1 555定时器

在这里,555定时器以自由运行模式运行,即无稳态模式。它产生宽度可变的脉冲。第2引脚和第6引脚短接,以便在每个周期后触发。第4引脚连接到Vcc,以避免意外复位。

alt text

3.2.2 4017十进制计数器

这是一个10位计数器,具有十个解码输出。它对输入的脉冲进行计数。其供电电压范围为-0.5到+22V。复位引脚上的高脉冲将计数清零。该集成电路的操作速度可达10 MHz。

输出状态(Q0、Q2、Q4)被配置为使蓝色LED闪烁3次,而状态Q5、Q7和Q9被配置为使红色LED闪烁3次。

根据4017集成电路的输出,两个晶体管(NPN)切换LED的开启和关闭。

电阻R3、R4、R5、R6用于保护LED免受高电压的损害。

4. 如何操作警灯电路?

  • 给电路供电。
  • 现在观察LED灯,红色LED闪烁3次,蓝色LED闪烁3次,这个过程不断重复。
  • 如果你想为LED设置不同的时间延迟,那么改变电阻(R1、R2)或电容(C1)的值。
alt text

5. 555定时器警灯电路的应用

  • 该电路可用作警车的指示灯。
  • 通过进行一些修改,我们可以将其用作LED闪烁电路。

6. 警灯电路的局限性

  • 为了获得完美的闪烁效果,电阻R1、R2和电容C1的值必须相同。