跳到主要内容

如何制作自动电池充电器

你是否曾尝试设计一种自动电池充电器,当电池电压低于指定值时可以自动为电池充电?本文将解释如何设计一个自动电池充电器。

以下的充电器在电池达到满电时会自动关闭充电过程,防止电池过充。如果电池电压低于12V,电路会自动为电池充电。

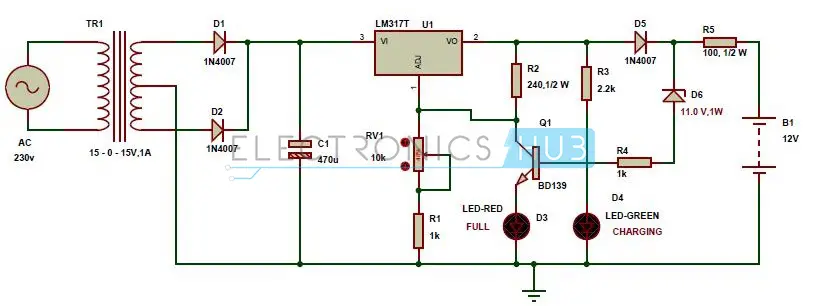
1. 自动12V电池充电器电路图

电路原理图

alt text

该自动电池充电器电路主要包括两个部分——电源部分负载比较部分

主电源电压 230V, 50Hz 接入中心抽头变压器的初级绕组,将电压降至 15-0-15V

变压器的输出连接到二极管 D1D2。二极管 D1、D2 用于将低压交流电转换为脉动直流电压,这一过程称为整流。脉动直流电压接入 470μF 电容器以去除交流纹波。

因此,电容器的输出为不稳定直流电压。此不稳定直流电压接入 LM317 可调稳压器以提供稳定直流电压。

该稳压器的输出电压范围从 1.2V37V,最大输出电流为 1.5A。通过调整连接到 LM317 调整端10kΩ 电位器来改变输出电压。

LM317 稳压器的输出通过 D5 二极管R5 电阻送入电池,其中 D5 用于在主电源断电时防止电池放电。

当电池充满电时,反向偏置连接的 D6 稳压二极管开始导通。此时 BD139 NPN 晶体管的基极通过稳压二极管获得电流,从而将总电流接地。

在该电路中,绿色 LED 用于指示电池正在充电,R3 电阻用于保护绿色 LED 免受高压影响。

电路工作原理

如果电池电压低于 12V,则来自 LM317 的电流通过 R5D5 流向电池,此时 D6 稳压二极管不会导通,因为所有电流都用于充电。

当电池电压升至 13.5V 时,流向电池的电流停止,D6 稳压二极管获得足够的击穿电压并开始导通。

此时晶体管基极获得足够电流而导通,使得 LM317 稳压器的输出电流通过 Q1 晶体管接地。结果,红色 LED 会点亮,表示充满电。

充电器设置

电池充电器的输出电压应小于电池额定电压的 1.5 倍,充电器电流应为电池容量的 10%。充电器应具备过压保护短路保护反接保护功能。

2. 自动电池充电器

电路原理图

alt text
alt text

在该项目中介绍了一种用于密封铅酸电池的自动电池充电器电路。该电路采用脉冲充电方式,有助于延长电池寿命。其工作原理如下:

LM317 既用作稳压器,又用作电流控制器。15V 稳压二极管用于将 LM317 设置为在无负载情况下输出 16.2V。当 2N4401 晶体管555 定时器的输出驱动导通时,LM317ADJ 引脚被接地,其输出电压降至 1.3V

LM358 用作比较器和电压跟随器。LM336LM358同相输入端(引脚 3)提供 2.5V 的参考电压。电压分压网络将电池电压的一部分送至 LM358反相输入端(引脚 2)。

当电池电压达到 14.5V 时,送入 LM358 反相输入端的电压略高于 LM336 设置的 2.5V 参考电压,从而使 555 定时器输出高电平。

因此,红色 LED 点亮,晶体管导通,LM317ADJ 引脚被接地,输出电压降至 1.3V

alt text

当电池电压下降到 13.8V 以下时,LM358 输出高电平,而 555 输出低电平。此时,LM317 再次向电池供电,绿色 LED 点亮,表示电池正在充电。

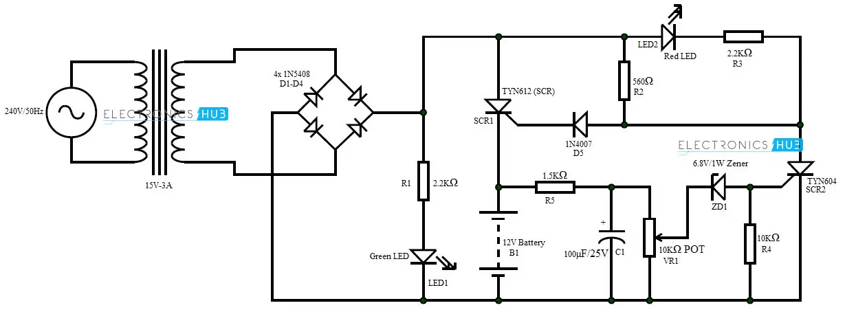
3. 基于 SCR 的电池充电器

电路原理图

alt text
alt text

该项目实现了一种使用 SCR(可控硅整流器)的自动电池充电器电路,可用于为 12V 电池充电。通过选择适当的元件,也可以为 6V9V 电池充电。其工作原理如下:

交流电源通过变压器和桥式整流器转换为 15V 直流,并点亮绿色 LED。由于整流器后未加滤波器,直流输出为脉动直流。

这是关键设计,因为 SCR 仅在电源电压为 0 或断开供电时才会停止导通,而这只能通过脉动直流实现。

最初,SCR1 通过 R2D5 获得门极电压而导通。当 SCR1 导通时,15V 直流电流经电池,开始充电。当电池接近充满时,它会阻碍电流流动,电流转而通过 R5

此时电压由 C1 滤波,当电位达到 6.8V 时,ZD1 稳压二极管开始导通,向 SCR2 提供足够的门极电压,使其导通。

因此,电流通过 SCR2R2,同时 SCR1 因门极电压和供电电压均被切断而关断。此时红色 LED 点亮,表示电池充满。

alt text