跳到主要内容

简单的100W逆变器电路

1. 逆变器简介

逆变器是一种小型电路,能够将直流电(DC)转换为交流电(AC)。它将电池的电能转换为“主电压”或交流电,这种电能可用于电视、手机、电脑等电子设备。逆变器的主要功能是将直流电转换为交流电,通过升压变压器从产生的交流电中产生主电压。

2. 逆变器的方框图

alt text

在方框图中,电池电源被送入MOSFET驱动器,在那里它将直流电转换为交流电,产生的交流电被送入升压变压器,从升压变压器中我们得到原始电压。

3. 100W逆变器电路的主要元件

3.1 CD4047

CD4047是一种由德州仪器设计的低功耗多谐振荡器。它可以在单稳态多谐振荡器和无稳态多谐振荡器模式下工作。在无稳态多谐振荡器模式下,它可以自由运行或作为门控模式运行,并且提供良好的无稳态频率稳定性。它可以产生50%的占空比,这将产生一个脉冲,可以应用于逆变器电路。它主要用于频率鉴别器、定时电路、频率分频等。

3.2 IRF540

IRF540是一种N沟道增强型硅栅场效应晶体管(MOSFET)。它们主要用于开关稳压器、开关转换器、继电器驱动器等。在逆变器电路中使用它们的原因是,它们是高开关晶体管,可以在非常低的栅极驱动功率下工作,并且具有高输入阻抗。

3.3 IRF540符号

alt text

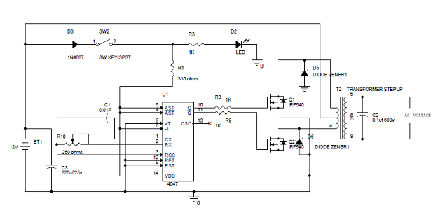
4. 简单的100W逆变器电路图

alt text

4.1 电路说明

  • 在电路图中,我们可以看到12V电池连接到二极管LED,并且连接到IC 4047的第8引脚(VCC或电源引脚),以及第4和第5引脚(IC的无稳态和互补无稳态引脚)。电路中的二极管将防止任何反向电流,LED将作为指示灯,显示电池是否工作。
  • IC CD4047将在无稳态多谐振荡器模式下工作。为了使其在无稳态多谐振荡器模式下工作,我们需要一个连接在第1引脚和第3引脚之间的外部电容。第2引脚通过电阻和可变电阻连接,以改变IC的输出频率。其余引脚接地。第10和第11引脚连接到MOSFET的栅极。第10和第11引脚是Q和~Q,从这些引脚生成50%占空比的输出频率。
  • 输出频率通过电阻连接到MOSFET,这有助于防止MOSFET的负载。两个MOSFET产生的主要交流电流将作为两个电子开关工作。通过Q1,电池电流被引导至变压器初级线圈的上半部分或正半部分,这在第10引脚变为高电平时完成;通过变压器初级线圈的下半部分或负半部分,电流流动方向相反,这在第11引脚为高电平时完成。通过切换两个MOSFET来产生电流。
  • 这个交流电被送入升压变压器的次级线圈,从这个线圈中我们得到增加的交流电压,这个交流电压非常高;从升压变压器中我们得到最大电压。齐纳二极管将帮助避免反向电流。

注意:产生的交流电并不等于正常的交流电源或家用电源。你不能使用这个电压为纯电设备供电,如电热器、电炊具等。由于MOSFET的快速切换,会产生热量,这将影响效率,使用散热器可以解决这个问题。