跳到主要内容

手机信号干扰器电路:如何制作(附电路图)

手机信号干扰器电路或手机干扰器电路是一种能够阻止手机接收信号的设备。本质上,手机网络干扰器电路是一种射频(RF)发射器,它在与GSM通信相同的(或类似的)频率范围内广播无线电信号。

警告:在大多数国家,阻断或干扰无线电信号是非法的。在使用此类设备之前,请检查当地法律。本文仅用于教育目的,不应被用于制作实际的干扰器。

在本项目中,我设计了两种手机信号干扰器电路,其中第一个使用了555定时器集成电路,另一个则使用了有源和无源元件构建。

1. 如何制作手机信号干扰器?

制作手机信号干扰器需要对电子领域的射频(RF)工程有深入的了解。它涉及复杂的电路设计、元件选择和测试。关键元件包括振荡器、功率放大器、天线和滤波器。电路设计需要精确的计算。

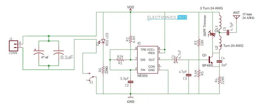
2. 电路 1:使用 555 定时器的手机信号干扰器

alt text

2.1 手机信号干扰器元件

  • 555 定时器集成电路
  • 电阻:220Ω×2、5.6KΩ、6.8KΩ、10KΩ、82KΩ
  • 电容:2pF、3.3pF、4.7pF、47pF、0.1µF、4.7µF、47µF
  • 30pF 可调电容
  • LED
  • 线圈:3 匝 24 AWG、4 匝 24 AWG
  • 天线:15 匝 24 AWG
  • BF495 晶体管
  • 开关(开/关)
  • 9V 电池

2.2 手机信号干扰器电路工作原理

在电路板上搭建此电路并为其供电后,我将一部手机放在电路附近(尚未打开开关)。在打开电源之前,我的手机能够接收到大部分信号,因为它显示的是满格信号。

打开电路后,手机上的信号格开始减少,最终停留在一格。

因此,可以得出结论,该电路能够阻断信号,但无法完全干扰它们。

alt text

3. 电路 2:简单手机信号干扰器电路图

alt text
简单手机信号干扰器电路图

4. 手机干扰器电路解析

如果你理解了上述电路,那么这个电路分析就很简单了。对于任何网络干扰器电路,要记住有三个主要的重要电路。当它们组合在一起时,该电路的输出将起到干扰器的作用。这三个电路是:

  • 射频放大器
  • 电压控制振荡器
  • 调谐电路

因此,晶体管 Q1、电容 C4 和 C5 以及电阻 R1 构成了射频放大器电路。该电路将放大调谐电路生成的信号。放大后的信号通过电容 C6 传输到天线。电容 C6 将去除直流信号,仅允许交流信号在空气中传输。

当晶体管 Q1 导通时,其集电极上的调谐电路也将导通。调谐电路由电容 C1 和电感 L1 组成。该调谐电路将作为一个零电阻的振荡器。

这个振荡器或调谐电路将产生高频信号,并且阻尼最小。调谐电路中的电感和电容将在其谐振频率下振荡。

调谐电路的工作原理非常简单,易于理解。当电路导通时,电容会根据其容量存储电压。存储电能是电容的主要功能。一旦电容完全充电,它将允许电荷通过电感流动。我们知道电感用于存储磁能。当电流流过电感时,它会通过电容两端的电压存储磁能,此时电容两端的电压将减小。在某个时刻,电感完全存储了磁能,而电容两端的电荷或电压将为零。

电感中的磁荷将减少,电流将以相反或反向极性的方式为电容充电。经过一段时间后,电容将完全充电,电感中的磁能将完全为零。然后电容会再次为电感充电并归零。经过一段时间,电感会再次为电容充电并归零,它们将振荡并产生频率。

这个循环将持续到内部电阻产生为止,振荡将停止。射频放大器通过电容 C5 将信号反馈到集电极终端,位于 C6 之前,以增强调谐电路信号的增益或类似信号。电容 C2 和 C3 用于为调谐电路生成的频率产生噪声。电容 C2 和 C3 将以某种随机方式(技术上称为噪声)生成电子脉冲。

由射频放大器反馈的信号、调谐电路生成的频率以及电容 C2 和 C3 生成的噪声信号将被合并、放大并传输到空中。

手机的工作频率为 450 MHz。为了阻断这个 450 MHz 的频率,我们也需要生成一个带有噪声的 450 MHz 频率,这将作为一个简单的阻断信号,因为手机接收器将无法识别接收到的信号。通过这种方式,我们可以阻断手机信号到达手机。

因此,在上述电路中,我们生成了 450 MHz 的频率来阻断实际的手机信号。这就是上述电路作为干扰器,阻断实际信号的原因。

注意:

  • 该电路的工作范围为 100 米,即它可以在 100 米半径范围内阻断手机信号。
  • 在大多数国家,使用此类电路是被禁止的。使用该电路是非法的,如果你被发现使用该电路,你可能会被监禁,并且需要支付大量罚款。
  • 该电路也可以用于电视传输,以及遥控玩具或玩具。
  • 如果电路无法工作,只需增加电路中的电阻和电容值。使用以下公式增加调谐电路的频率F=12πLCF = \frac{1}{2\pi\sqrt{LC}} 。通过增加电感电容电路元件的值来增加频率。