跳到主要内容

基于 555 和 4017 的设备用拍手开关电路

我们已经了解了 9 路拍手开关电路 的电路图、工作原理和应用。现在,我们将介绍另一个名为设备用拍手开关电路的电路。我将介绍两个拍手开关电路,这两个电路都将基于 555 集成电路和 4017 集成电路。

alt text

利用这些电路,您可以通过简单的拍手来控制电器设备。以下是该项目的概要:

1. 拍手开关电路概要

  • 如果您希望在不离开座位的情况下开启和关闭设备,那么这个电路将对您有所帮助。
  • 这个电路的另一个优点是,由于您无需物理接触任何机械开关,因此不存在触电的危险。
  • 该电路还为设备提供了视觉指示。
  • 借助这个电路,通过将调速器连接到各个输出端,还可以控制风扇的速度。

2. 基于 555 和 4017 的拍手开关电路

在第一个电路中,我将使用拍手开关控制一个继电器。当您拍手一次时,继电器被激活,灯(或任何负载)被打开;当您第二次拍手时,继电器被去激活,灯被关闭。

2.1 电路图

alt text

2.2 所需元件

  • 555 集成电路
  • CD4017 集成电路
  • 继电器
  • 电阻 — 100Ω、560Ω、4.6KΩ、18KΩ×3、33KΩ
  • 电容 — 0.1µF×2、4.7µF
  • 麦克风
  • BC547
  • 1N4004 二极管
  • 发光二极管(LED)

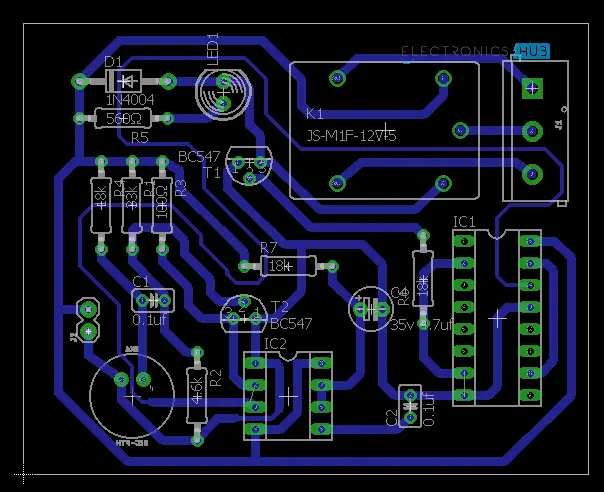
2.3 拍手开关电路的 PCB

我为上述拍手开关电路制作了一个简单的印刷电路板(PCB)。PCB 布局如下图所示。

alt text

如果您想制作自己的 PCB,我包含了 Eagle CAD PCB 文件。您可以从 这里 下载。

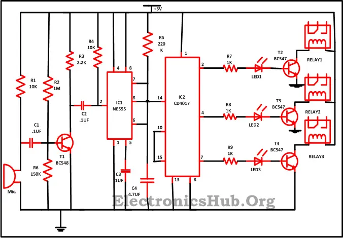
3. 多设备拍手开关电路

在第二个电路(与上述电路类似)中,我添加了一些额外的继电器来控制更多的设备。

3.1 电路图

alt text
拍手开关电路图 — ElectronicsHub.Org

3.2 电路元件

  • 集成电路
    • IC1(NE555) — 1 个
    • IC2(CD4017) — 1 个
  • 电阻
    • R1、R4(10K) — 2 个
    • R2、R7、R8、R9(1K) — 4 个
    • R3(2.2K) — 1 个
    • R5(220E) — 1 个
    • R6(150) — 1 个
  • C1、C2(0.1uf) — 2 个
  • C3(1uf) — 1 个
  • C4(4.7uf) — 1 个
  • 麦克风 — 1 个
  • 发光二极管(LED) — 3 个
  • T1(BC548) — 1 个
  • T2、T3、T4(BC547) — 3 个
  • 继电器 — 3 个

4. 拍手开关电路描述

除了其他一些元件外,该电路主要基于两个集成电路,即 NE555 定时器和 CD4017。

在这个电路中,555 定时器被连接成单稳态振荡器。对于这个电路,NE555 单稳态产生一个时钟脉冲,用于在 IC1 的引脚 3(输出引脚)处提供一个振荡波。单稳态(或者说单稳态多谐振荡器)只有一个稳定状态,我们需要通过外部触发使其反向回到原始状态。

另一个是 CD4017,它是一个 CMOS 计数器/分频器集成电路。它通过时钟输入接收时钟信号,并依次打开所有 10 个输出,每次接收到时钟输入脉冲时都是如此。

为了熟悉集成电路的工作原理,有必要熟悉集成电路的每一个引脚。这些集成电路有 3 个输入引脚、10 个输出引脚,还有 1 个接地引脚、1 个电源引脚和 1 个进位引脚。集成电路的引脚图设计如下:

alt text
  1. 输入引脚
    • 复位引脚(引脚 15):该引脚将计数器复位到零位置。假设您希望计数器只计数到第三个位置,那么您需要将第四个引脚连接到 15 引脚。因此,在达到第三个输出后,它将自动从零开始计数。
    • 时钟引脚(引脚 14):每次时钟引脚 14 变为高电平时,都会输出信号。从第一个时钟脉冲开始,输出将在引脚 3 处接收,类似地,对于下一个时钟脉冲,输出将在引脚 2 处接收,依此类推。
    • 时钟禁止引脚(引脚 13):该引脚用于切换计数器的“开”和“关”。如果您希望关闭计数器,那么引脚 13 必须处于高电平状态。如果该引脚处于高电平,它将忽略时钟脉冲,而不考虑您按压开关的时间有多长,即计数不会向前推进。在我们的电路中,引脚 13 接地。
  2. 输出引脚(引脚 Q0-Q9):用于按顺序接收输入。例如,引脚 3 将为您输出第一个脉冲,依此类推。
  3. 接地引脚(引脚 8)和电源引脚(引脚 16):这些引脚用于为这些集成电路提供接地和电源,以确保其正常工作。
  4. 进位引脚(引脚 12):这些引脚用于将一个或多个 CD4017 集成电路相互连接。假设您希望连接另一个 CD4017 集成电路,那么将引脚 12 连接到下一个的时钟输入。第一个 CD4017 的进位引脚连接到第二个的时钟输入,第二个的进位引脚连接到第三个的时钟输入,依此类推。在我们的电路中,我们保留了这个引脚,因为我们只希望在电路中使用一个集成电路。

5. 拍手开关电路的工作原理

当有人在麦克风前拍手时,声音信号通过电容麦克风转换为电信号。这些信号随后被输入到晶体管 T1 的基极,进而触发 IC1 引脚 2。借助以下公式,可以计算输出保持高电平的时间:

T=1.1×R5×C4T = 1.1 \times R5 \times C4

此时,IC1 引脚 3 的输出被输入到 CD4017 十进制计数器的 14 引脚,为 IC2 的正常工作提供时钟脉冲。CD4017 在接收到时钟输入后从零开始计数,并且每次引脚 14 变为高电平时(即在麦克风前拍手时),都会依次向前推进。例如,第一次拍手时,我们从引脚 2 输出,即 Q1,LED1 将亮起,连接到继电器的设备开始运行。而对于第二次拍手,输出将在引脚 4 处接收,LED2 将亮起,而此时 LED1 熄灭,依此类推。您需要在每个输出点连接单独的继电器。借助这个电路,可以控制 10 个单独的设备,只需将继电器连接到 CD4017 的适当输出端即可。