跳到主要内容

水位指示器

1. 项目简介

水位指示器采用一种简单的机制来检测并指示储水罐或任何其他容器中的水位。

通过在水罐壁上放置九个不同高度的探针进行感应(探针9至探针1按高度递增顺序放置,公共探针(即供电探针)放置在水罐底部)。其中,8级表示“水罐满”状态,0级表示“水罐空”状态。

当水位低于最低可检测水位(MDL)时,七段显示器被设置为显示数字0,表示水罐为空。当水位达到1级(但低于2级)时,探针之间的连接通过水(导电介质)完成,从而使晶体管的基极电压增加。

这使得晶体管的基极 - 发射极结正向偏置,晶体管从截止模式切换到导通模式,因此微控制器的引脚(B7)被拉低至地电位,七段显示器显示相应的数字1。

类似机制适用于其他所有级别的检测。当水罐满时,微控制器的所有输入引脚都变低,这使得显示器显示8,并且在这种情况下会发出蜂鸣声,表示“水罐满”状态。

大多数水位指示器仅能指示和检测单个水位。在此实现的水位指示器可以指示多达九个水位,微控制器会在七段显示器上显示水位编号。

因此,该电路不仅能够提醒人员水罐已填充到一定水位,还可以指示水位已降至最低可检测水位以下。该电路在诸如饮水机等设备中非常重要,因为当散热器中的水用完时,存在电机烧毁的危险,此外它还可以用于燃油液位指示。

在本项目中,我们展示了使用八个晶体管的水位指示器,随着水位上升,晶体管导通,还添加了一个蜂鸣器,当水位满时会自动启动,通过微控制器实现自动蜂鸣器启动。借助该项目,我们不仅在七段显示器上显示水位,还通过蜂鸣器指示水满状态。

2. 水位指示器项目电路特性

  1. 安装简便。
  2. 维护成本低。
  3. 设计紧凑美观。
  4. 自动水位控制器可确保水泵不会因溢出或干转而损坏,从而节省电力和水资源。
  5. 避免因水罐溢出导致屋顶和墙壁渗漏。
  6. 全自动运行,节省人力。
  7. 能耗极低,适合长期连续运行。
  8. 自动水位控制器提供灵活性,用户可自行决定水泵运行的水位。
  9. 清晰显示水罐中的水位。

3. 水位指示器项目框图

alt text

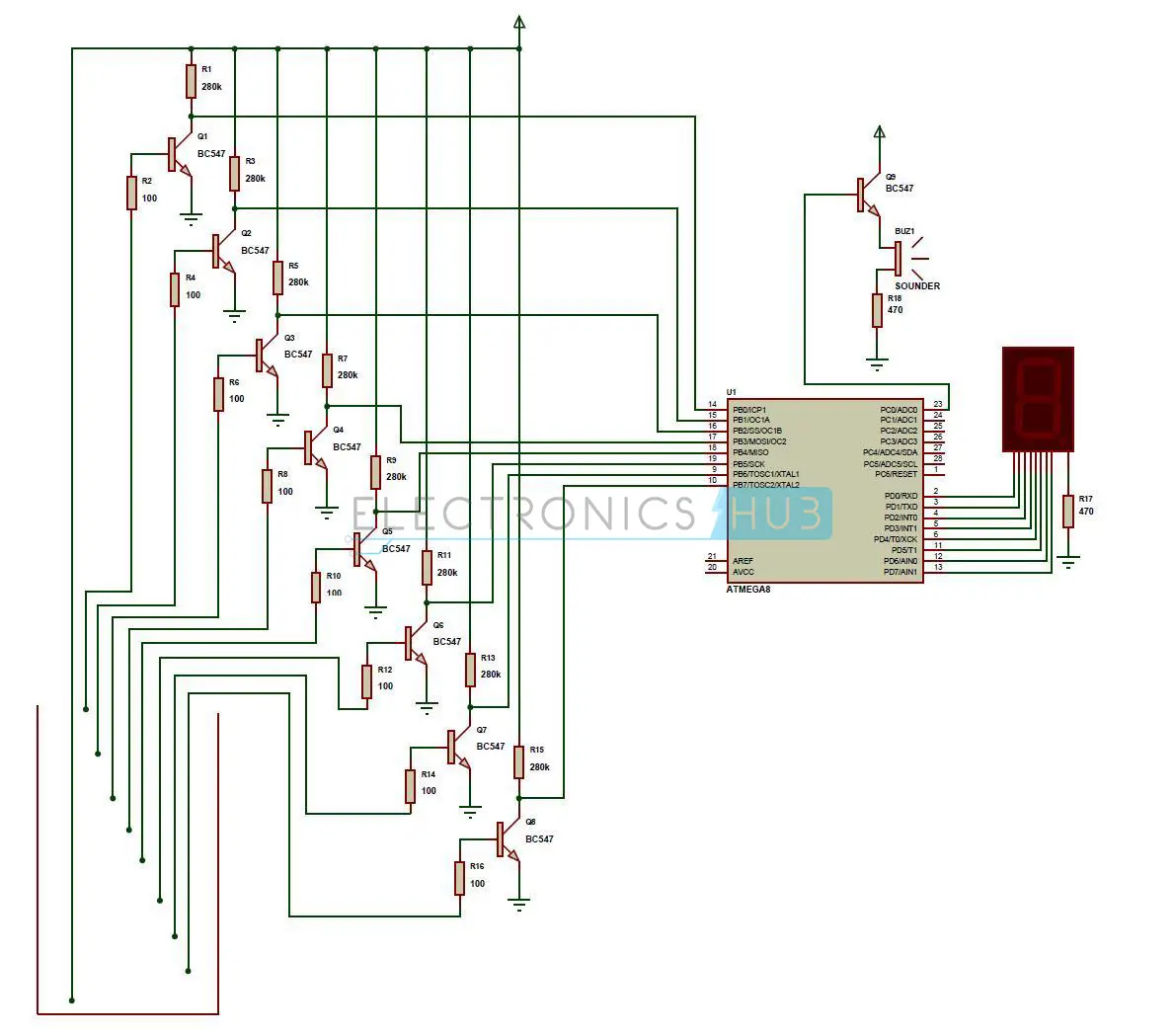
3.1 水位指示器电路图

alt text

3.2 如何使用AVR单片机设计水位指示器项目?

  • 从电池向单片机及电路的其余部分提供稳定的5V电源。
  • 水罐嵌入了9个导电型传感器(尽管之前提到过其他类型的传感器,但本项目仅使用导电型),其中8个传感器的导线连接到晶体管,第9个连接到5V+电源。
  • 晶体管的作用是作为反相器(即在导通状态下输出低电压,在非导通状态下输出高电压),所有晶体管的输出都连接到单片机的PORTB。
  • 七段显示器连接到PORTD,采用共阴极连接方式。

对于第7级的输出,不仅在七段显示器上显示,还会通过间歇性蜂鸣声进行提示。

  • 第8级输出(即水罐满状态)不仅在七段显示器上显示,还会通过连续蜂鸣声提示用户水罐已满,用户可以关闭电机以节约用水。

3.3 水位指示器项目电路工作原理

本项目“水位指示器”的操作非常简单,易于理解。在本项目中,水位指示器存在3种主要状态:

  1. 水源水罐中无水。
  2. 中间水位,即3级至7级中的任意一级。
  3. 水源水罐中有充足的水。

接下来,我们将详细讨论这3种状态。

3.3.1 条件1:无水

当水罐为空时,8个指示探针与公共探针(连接到5V+电源)之间不存在导电路径,因此晶体管的基极 - 发射极区域没有足够的偏置电压,晶体管保持在截止区,其集电极输出电压VcV_c约为4.2V。

由于在此情况下,单片机处于低电平有效区域(即它将0 - 2V视为高电平,3 - 5V视为低电平),因此晶体管的输出电压(约为4.2V)将被单片机视为低电平,因此单片机默认向七段显示器输出的值为0,表示水罐为空。

3.3.2 条件2:中间水位

随着水罐开始注水,感应探针与公共探针之间建立了导电路径,相应的晶体管在其基极获得了足够的偏置电压,开始导通,其输出电压约为VceV_{ce}(1.2V - 1.8V),该电压被送入单片机。

在此项目中,当水位达到第7级,即倒数第二级时,除了在七段显示器上显示外,还会激活一个间歇性蜂鸣器,提醒用户水罐即将注满。

3.3.3 条件3:水罐满

当水罐注满时,顶部探针通过水建立了导电路径,相应的晶体管进入导通状态,其输出被送入单片机,单片机不仅在七段显示器上显示水位,还会激活连续蜂鸣器,让用户明白水罐已满,可以关闭电机以节约用水。

4. 水位指示器项目工作流程图

alt text

流程图清晰易懂,流程如下:

单片机检查水罐是否满,如果条件满足,则在显示单元上指示,并发出蜂鸣声;如果条件不满足,则再次检查,此过程不断重复,并在显示单元上指示相应的水位。

5. 水位指示器项目应用

  • 自动水位控制器可用于酒店、工厂、住宅公寓、商业综合体、排水等场所,可用于单相电机、单相潜水泵、三相电机(对于三相和单相潜水泵启动器是必需的),以及开放井、钻井和蓄水池。单个单元可控制两个电机、两个蓄水池和两个水罐。
  • 自动水位控制器会在水位降至预设水位以下(通常是水罐的1/2)时自动启动水泵,并在水罐满时关闭水泵。
  • 用于车辆的燃油液位指示器。
  • 用于公司大型容器中的液体液位指示器。