跳到主要内容

自动门铃(带物体检测功能)

我们家家户户都有门铃。当访客来到我们家时,他们会寻找门铃开关,然后按下它以通知我们他们的到来。如果来访者找不到门铃,或者如果来访者太矮够不到门铃,该怎么办呢?如果我们使用一个自动门铃,当有人来到我们家时它就会自动响起,那该多好啊!这样就没有什么麻烦了。来访者无需再寻找门铃并按下它。如果我们安装了这个带有物体检测功能的自动门铃电路,电路将自动感应到人的存在并响起门铃。

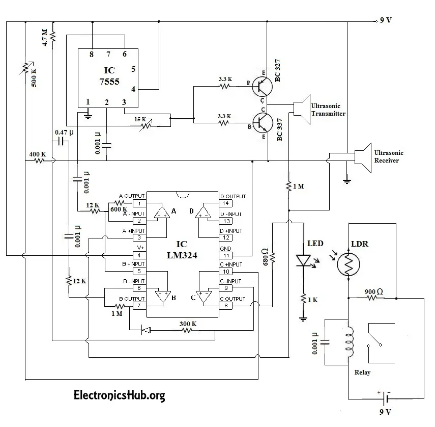
1. 自动门铃电路图

alt text

1.1 使用物体检测

该电路使用一对超声波发射器和接收器模块来检测人,然后如果检测到人,当人站在门口时,门铃会自动打开。

超声波发射器的工作频率约为40千赫兹。这意味着它持续发射约40kHz的超声波。电源应适中,使得发射器的范围仅在一两米左右。

如果发射功率小于一米,则有可能检测不到一米外的人。此外,如果范围设置得过大,可能会导致误触发,也就是说,将远处的物体视为访客并触发警报。如果警报为远处的每个物体或人响起,这对我们来说将是一个麻烦。因此,为了避免这两个问题,发射功率被保持在最佳水平。

超声波接收器模块接收与发射器频率相同的功率,以便消除噪声并减少误触发。通过使用电路中作为电位器的500K欧姆可变电阻来调整接收器的灵敏度。通过适当调整这个电阻,我们可以获得期望的结果。电路的输出被送入一个蜂鸣器电路,作为我们的门铃。该电路中的接收器使用了内部包含四个运算放大器的LM324芯片。在这四个运算放大器中,我们只使用了其中的三个,而将另一个保留未用,因为在我们的案例中它并不是特别需要的。三个运算放大器被级联排列,以提供高增益以及无噪声的输出。

在输出端使用了一个光耦合器,以避免我们的电路与门铃之间发生任何相互作用。

将电路尽可能紧凑地组装在PCB上,然后将其安装在主门上。就这样!您可以使用一个带有滤波和稳压输出的9V直流适配器来提供电源。如果找不到具有稳压输出的9V适配器,那么我们建议您使用一个12V未稳压直流适配器,并配备一个7809电压调节器。