跳到主要内容

可变电源电路

你是否尝试过设计一个可调节的稳压电源?本文将向你介绍如何设计一个可变电源电路。到目前为止,我们已经见过许多电源电路,但本电源电路的主要优点是它能够调节输出电压和输出电流。

1. 可变电源电路

该电源能够提供 1.2V 至 30V 的可调输出电压,输出电流可达 1A

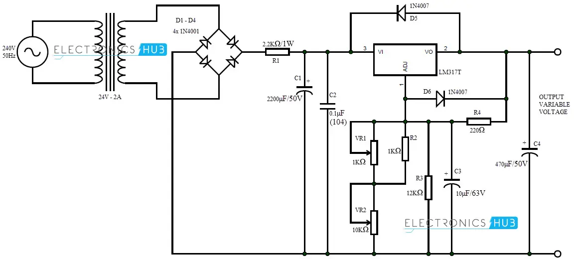
2. 电路图

alt text

2.1 可变直流电源

一个可变直流电源在电子项目、原型设计和电子爱好者中非常重要。对于较小的电压,我们通常使用电池作为可靠的电源。

但是,由于电池的使用寿命有限,在本项目中我们实现了一个可变直流电源,可代替电池使用。

3. 电压调节

alt text

这是一个坚固、可靠且易于使用的可变直流电源。其工作原理如下:

  • 使用变压器将交流电压降至 24V / 2A

  • 使用桥式整流器将交流电压转换为直流电压。

  • 通过电容器对脉动直流进行滤波,从而获得平滑的直流电压,并将其输入到 LM317 可调电压稳压器 IC

  • 为了调节输出电压,使用了两个可调电阻,阻值分别为 1KΩ10KΩ

    • 10KΩ 电位器用于大范围电压调节;
    • 1KΩ 电位器用于精细调节。
  • 根据电位器的设置,LM317 的 ADJ(调整)引脚接收输出电压的一小部分作为反馈,从而实现输出电压的可调。

  • 在稳压器输出端使用一个电容器,以确保输出电压没有尖峰干扰。

alt text

通过该可变直流电源,输出电压可在 1.2V 至 30V 范围内调整,最大输出电流为 1A。该电路可作为可靠的直流电源,替代电池使用。

注意:在工作过程中,LM317 电压稳压器 IC 会发热,因此必须安装散热片。

4. 注意事项

上面电路的输入端仅使用了 15V 变压器,因此输出电压最大只能调节到 15V。 若需要实现 最高 30V 的输出,则需要在输入端使用 30V 的电压源。

5. 基于 LM317 与 2N3055 的 0-28V、6-8A 电源电路图

通过少量修改(使用合适功率等级的变压器和大型散热片及风扇),该设计可输出高达 20A 的电流。 在该电路中,使用 2N3055 功率三极管,其在满载时会产生大量热量,因此必须配备大散热器。

alt text

6. 电路元器件

  • 30V、6A 降压变压器

  • 保险丝 F1 – 1A

  • 保险丝 F2 – 10A

  • 电阻 R1(2.5W)– 2.2kΩ

  • 电阻 R2 – 240Ω

  • 电阻 R3、R4(10W)– 0.1Ω

  • 电阻 R7 – 6.8kΩ

  • 电阻 R8 – 10kΩ

  • 电阻 R9(0.5W)– 47Ω

  • 电阻 R10 – 8.2kΩ

  • 电容 C1、C7、C9 – 47nF

  • 电解电容 C2 – 4700μF / 50V

  • 电容 C3、C5 – 10μF / 50V

  • 电容 C4、C6 – 100nF

  • 电容 C8 – 330μF / 50V

  • 电容 C10 – 1μF / 16V

  • 二极管 D5 – 1N4148 或 1N4448 或 1N4151

  • 二极管 D6 – 1N4001

  • 二极管 D10 – 1N5401

  • 二极管 D11 – 红色 LED

  • 二极管 D7、D8、D9 – 1N4001

  • LM317 可调电压稳压器

  • 电位器 RV1 – 5k

  • 电位器 RV2 – 47Ω 或 220Ω,1W

  • 电位器 RV3 – 10k 微调电位器

7. 电路设计

虽然 LM317 电压稳压器可以保护电路免于过热和过载,但仍需在电源电路中加入 保险丝 F1 和 F2 进行保护。 在电容 C1 处的整流电压大约为:V=30V×2=30V×1.4142.3VV = 30V \times \sqrt{2} = 30V \times 1.41 \approx 42.3V

因此,在该电路中使用的所有电容器的额定电压必须为 50V

  • RV1 用于调节输出电压,范围为 0V 至 28V

  • LM317 的最小输出电压为 1.2V

  • 为了获得 0V 输出,使用了 D7、D8、D9 三个二极管。

  • 为了获得更大的电流,使用了 2N3055 功率晶体管

  • RV2 用于设置输出端的最大电流。如果使用 100Ω / 1W 电位器,则:

    • 当 RV2 为 47Ω 时,输出电流被限制在 3A

    • 当 RV2 为 100Ω 时,输出电流被限制在 1A

8. LM317 电压稳压器

LM317 是一种三端可调电压稳压器。 该稳压器提供 1.2V 至 37V 的可调输出电压,最大输出电流为 1.5A。 LM317 使用非常方便,只需两个电阻即可实现可变电源功能。

其特点包括:

  • 内部限流保护
  • 热关断保护
  • 优秀的线路和负载调整率

由于这些特性,LM317 在各种应用中被广泛使用。

9. 0-28V、6-8A 电源电路应用

  • 用于为各种功率放大器振荡器提供直流电源
  • 可用于不同的家用电器
  • 可作为可调稳压电源(RPS),为各种电子电路提供直流电源

注意: 此电路仅为理论分析,实际应用时可能需要做适当调整。

10. 使用固定电压稳压器实现可变电源电路

固定电压稳压器用于在输出端提供恒定电压,且与输入电压无关。 这里给出了一个使用固定电压稳压器设计的可变电源电路。

11. 电路图

alt text

12. 工作原理

  • 桥式整流器用于将交流电转换为直流电。

  • 电压被施加到 7805 电压稳压器

  • 通过调节连接到 7805 公共端的电阻,可以改变稳压器的输出电压。

13. 如何计算不同电压所需的电阻值?

假设在稳压器的公共端(COM)和输出端之间接有一个 470Ω 电阻(R1)。 这意味着流过 COM 与输出端之间的电流为:I=VR=5V470Ω10.6mAI = \dfrac{V}{R} = \dfrac{5V}{470\Omega} \approx 10.6 \, mA

在旋转开关与地之间大约有 2.5mA 的静态电流。

因此,总电流约为:Itotal=10.6mA+2.5mA13.1mAI_{total} = 10.6mA + 2.5mA \approx 13.1mA

假设我们希望得到 5V 至 12V 的输出电压:

  • 通过稳压器可直接获得 5V
  • 若需要 12V,则 COM 和输出端之间已存在 5V,我们还需要额外的 7V,因此电阻为:R=VI=7V13.1mA543ΩR = \dfrac{V}{I} = \dfrac{7V}{13.1mA} \approx 543\Omega

因此,需在 470Ω 电阻的基础上串联一个 543Ω 电阻,才能得到 12V 输出。 由于市场上很难找到 543Ω 电阻,可使用最接近的 560Ω 电阻。

如果我们希望得到 5V 到 12V 之间的其他电压,则需计算不同的电阻值。

例如,如果需要 6V,则:R=6V10.6mA566ΩR = \dfrac{6V}{10.6mA} \approx 566\Omega

由于电路中已连接一个 470Ω 电阻(R1),因此需要额外增加约:Rextra=566Ω470Ω96Ω (约 100Ω)R_{extra} = 566\Omega - 470\Omega \approx 96\Omega \ (\text{约 }100\Omega)

同理,对于不同的输出电压,计算不同的电阻值即可。

另外,也可以在电路中直接使用可变电阻器,以方便获得不同的输出电压。